浙江在线-嘉兴频道9月27(浙江在线记者沈烨婷)9月26日,记者了解到,国庆节后,嘉兴将实施新的住房公积金提取政策。9月25日,嘉兴市住房公积金管理委员会办公室和嘉兴市住房公积金管理中心共同发布了《关于我市调整住房公积金提取政策的通知》嘉公积金[2018]42号文件,对嘉兴房公积金提取政策作出了适当调整,自10月8日起正式实施。
据了解,此次公积金提取政策调整是为了贯彻落实党的十九大提出的“房子是用来住的,不是用来炒的”精神和建立租购并举住房制度的要求,防止骗提套提住房公积金行为扰乱住房公积金管理秩序。


新发布的文件有哪些变化呢?
1、优先支持租房提取,简化租赁商品房提取手续。房租提取上限由原来的最高不得超过700元/月提高到1000元/月。
2、重点支持职工在缴存地或户籍所在地购买首套普通住房和第二套改善型住房提取住房公积金,防止提取住房公积金用于炒房投机。职工及其配偶、未婚子女在非户籍所在地或非缴存地购买住房及偿还住房贷款本息的,一律不得提取住房公积金。
3、调整非本市户籍缴存职工停缴提取规定。非本市户籍缴存职工与单位解除或终止劳动关系的,先办理个人账户封存。账户封存期间,在异地开立公积金账户并稳定缴存6个月以上的,办理异地转移接续手续;未在异地继续缴存的,封存满6个月后可提取。
4、本通知自2018年10月8日起实施。
这些变化有何影响呢?
一方面,对于在嘉兴市无自有住房且租赁住房的缴存职工来说,是个不错的好消息。在原政策中,职工每年可提取一次住房公积金支付上一年度租赁住房租金,提取限额为每人每月700元,如今提取上限提高,对不少人来说也减轻了压力。
另一方面,对于在非户籍所在地或非缴存地购房的职工来说,就有不小的影响了。在原政策中,购买首套普通住房及偿还住房贷款本息,即可提取本人、配偶或直系亲属的住房公积金,对购房地无限制。调整后,购买普通自住住房及偿还住房贷款本息,购房地须在嘉兴本市或者户籍所在地,方可提取住房公积金。举例来说,假设职工A,户籍地在武汉,公积金缴存在嘉兴,如果他要在杭州买套房,则不能提取住房公积金。

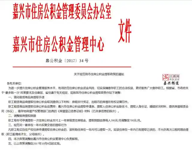
其实,去年10月9日,嘉兴市住房公积金管理中心也对公积金提取政策做过一次大调整。当时的调整是为了进一步提升住房公积金管理服务水平,有效防范住房公积金资金风险,切实保障缴存职工的合法权益,更好服务广大缴存职工。调整主要集中在三个方面。一是简化租赁商品房提取手续;二是调整租房提取限额,提取限额由原每人500元/月调整至700元/月;三是规范同一套房在一年内反复交易的提取行为,凡职工购买自住产权住房申请提取住房公积金的,该所购住房在一年内可以提取一次。如该住房在一年内已有提取记录的,不允许再次以相同理由提取(职工配偶或子女、父母除外)。
从前后两次的政策调整来看,住房公积金提取政策更加明晰规范,有利于维护房地产市场的健康秩序。
中国网地产是中国互联网新闻中心·中国网旗下地产频道,是国内官方、权威、专业的国家级重点新闻网站。以引导正确的行业舆论导向为己任,为行业上下游关联企业、相关产业提供一个高效沟通与互动的优质平台。









